Instance Verification Kit (IVK)

spin lock @ [106524+40+/linux-3.19-rc1/drivers/scsi/gdth.c]
Instance Signature: smp_lock

The Matching Pair Graph:


Function Name
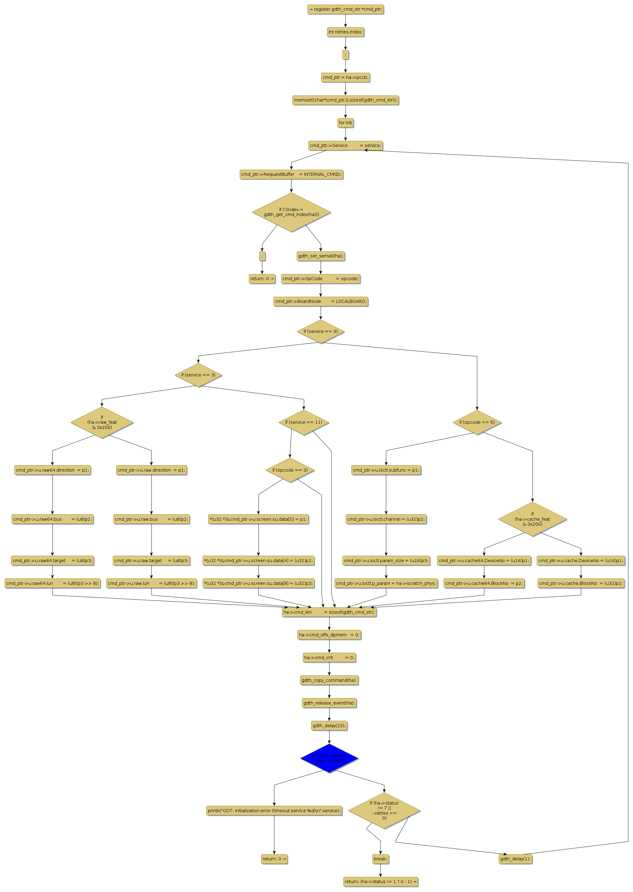
Control Flow Graph (CFG)
Events Flow Graph (EFG)
Source Correspondence
__gdth_interrupt [105817+16+/linux-3.19-rc1/drivers/scsi/gdth.c]
gdth_eh_bus_reset [141418+17+/linux-3.19-rc1/drivers/scsi/gdth.c]
gdth_internal_cmd [50068+17+/linux-3.19-rc1/drivers/scsi/gdth.c]
gdth_wait [49499+9+/linux-3.19-rc1/drivers/scsi/gdth.c]